简体中文 | English
设计案例
ICL5102(HV大)功率LED驱动…
ICL8830 + CoolGaN™ 10…
ICL8830+CoolGaN 80W 标准…
单级高P反激式LED电源应用…
英飞凌大功率电源
英飞凌数字电源
英飞凌调光电源
英飞凌电子镇流器
台湾通嘉方案
可调光LED驱动
0-10V调光LED驱动
MR16可调光LED驱动
MR16 LED 驱动
非调光LED驱动
去频闪(纹波)驱动
节能灯驱动
• 英飞凌CoolSet电源管…
设计案例 您现在所在的位置:首页 > 可调光LED驱动
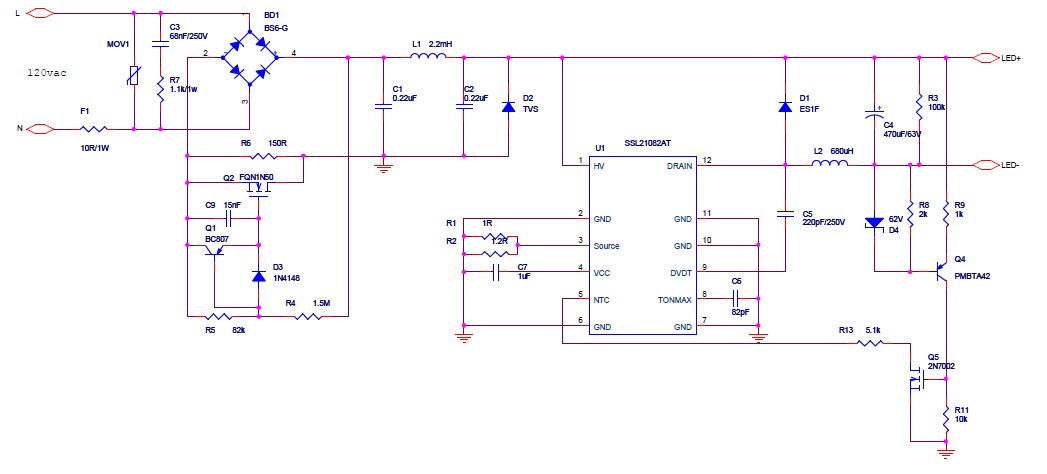
名    称: SSL21082可调光LED驱动(精简版)
所属类别: 可调光LED驱动

SSL21082/4T精简DEMO如下

 

                    

                   

精简原理图如下:

相关参数: 

  Vout: 54V  
   Iout: 220mA
   Efficiency: 87%@120Vac
   PF: 0.93
   Iled ripple: 35%
   Line Regulation: +/-6% @ Vin +/-10%
   THD: 25%@120Vac

                   

 

注: 精简版原理图主要针对欧美地区客户较为理想

规格书: 点击下载
返回】 【关闭
 
友情链接: 百度链接   光华管理学院   中国光华科技基金会  
深圳市光华创新科技有限公司 版权所有 地址:中国广东省深圳市福田区园岭街道华林社区八卦四路52号安吉尔大厦2301
客服专线:0755-83013948 粤ICP备2022142139号    
深圳客服
中山客服
宁波客服
全国客服
服务专线
0755-83013948