简体中文 | English
设计案例
ICL5102(HV大)功率LED驱动…
ICL8830 + CoolGaN™ 10…
ICL8830+CoolGaN 80W 标准…
单级高P反激式LED电源应用…
英飞凌大功率电源
英飞凌数字电源
英飞凌调光电源
英飞凌电子镇流器
台湾通嘉方案
可调光LED驱动
0-10V调光LED驱动
MR16可调光LED驱动
MR16 LED 驱动
非调光LED驱动
去频闪(纹波)驱动
节能灯驱动
• 英飞凌CoolSet电源管…
设计案例 您现在所在的位置:首页 > 可调光LED驱动
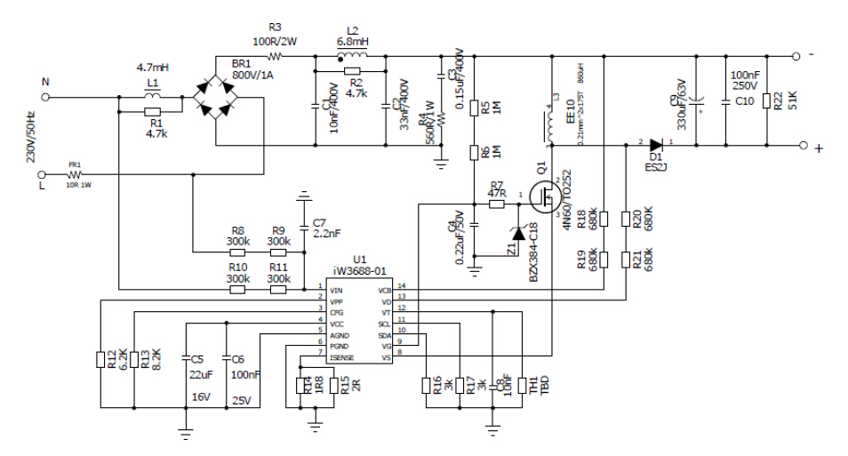
名    称: IW3688-01 DC72V 12mA单级调光
所属类别: 可调光LED驱动

        IW3688单级可调光控制芯片是Dialog最新一代调光控制器,这个单级可调光控制芯片使用SOIC-14封装,支持buck-boost(非隔离方案)或flyback拓扑结构(隔离方案),支持无调光器,前切,后切调光器,无调光器时高功率因数(PF>0.9)以及低THD<20%,大多数调光器可支持1%到100%的宽调光范围。

      iW3688驱动方案的突出特点是,无需专门的bleeder或启动电路,也无需辅助绕组,很简化的外围电路,只需要一个高压功率MOSFET,可使用非常廉价的单绕组电感。

    



更多详细应用资料请联系!

规格书: 点击下载
返回】 【关闭
 
友情链接: 百度链接   光华管理学院   中国光华科技基金会  
深圳市光华创新科技有限公司 版权所有 地址:中国广东省深圳市福田区园岭街道华林社区八卦四路52号安吉尔大厦2301
客服专线:0755-83013948 粤ICP备2022142139号    
深圳客服
中山客服
宁波客服
全国客服
服务专线
0755-83013948