|
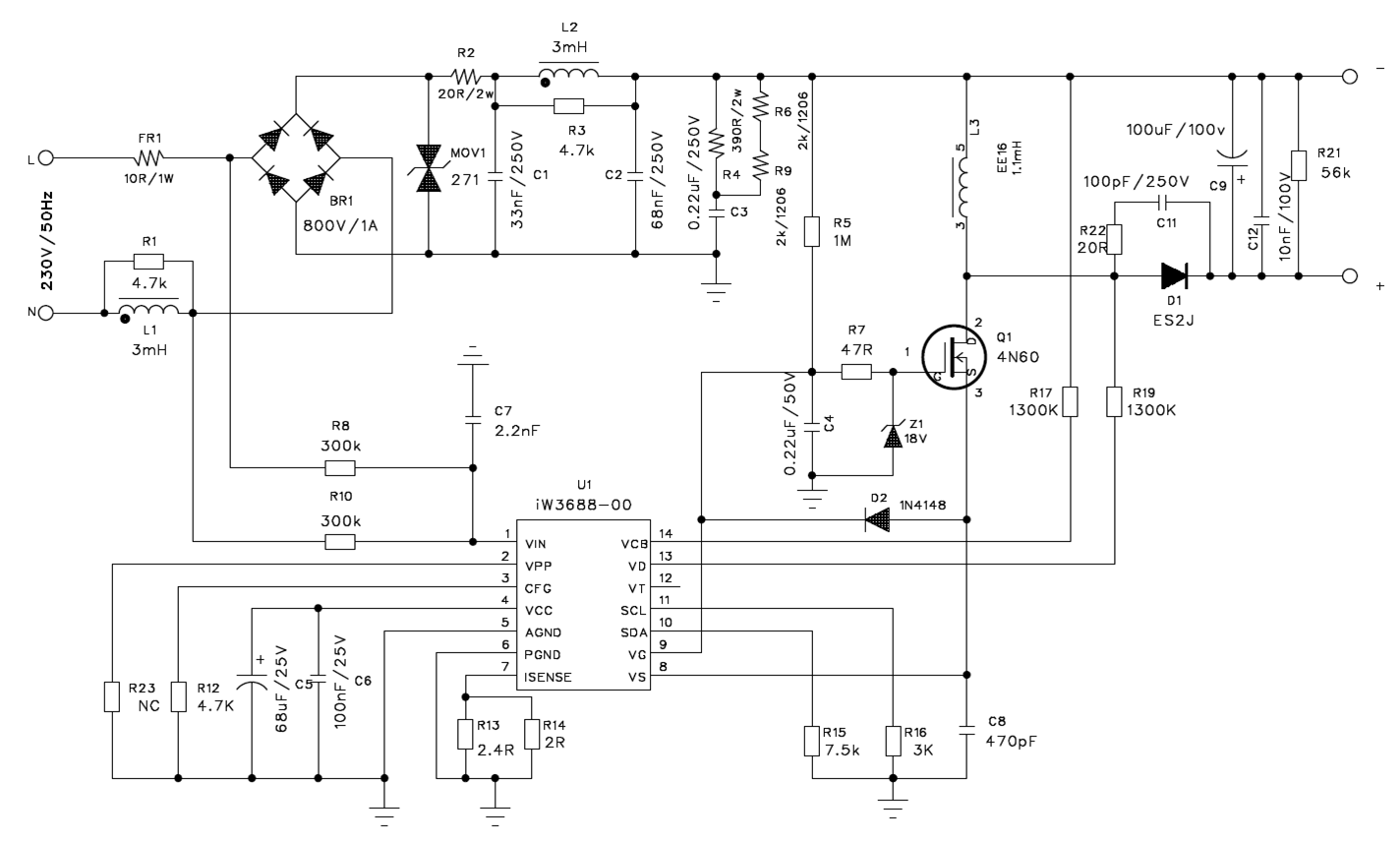
IW3688单级可调光控制芯片是Dialog最新一代调光控制器,这个单级可调光控制芯片使用SOIC-14封装,支持buck-boost(非隔离方案)或flyback拓扑结构(隔离方案),支持无调光器,前切,后切调光器,无调光器时高功率因数(PF>0.9)以及低THD<20%,大多数调光器可支持1%到100%的宽调光范围。
iW3688驱动方案的突出特点是,无需专门的bleeder或启动电路,也无需辅助绕组,很简化的外围电路,只需要一个高压功率MOSFET,可使用非常廉价的单绕组电感。

更多详细应用资料请联系!
|