简体中文 | English
设计案例
ICL5102(HV大)功率LED驱动…
ICL8830 + CoolGaN™ 10…
ICL8830+CoolGaN 80W 标准…
单级高P反激式LED电源应用…
英飞凌大功率电源
英飞凌数字电源
英飞凌调光电源
英飞凌电子镇流器
台湾通嘉方案
可调光LED驱动
0-10V调光LED驱动
MR16可调光LED驱动
MR16 LED 驱动
非调光LED驱动
去频闪(纹波)驱动
节能灯驱动
• 英飞凌CoolSet电源管…
设计案例 您现在所在的位置:首页 > 非调光LED驱动
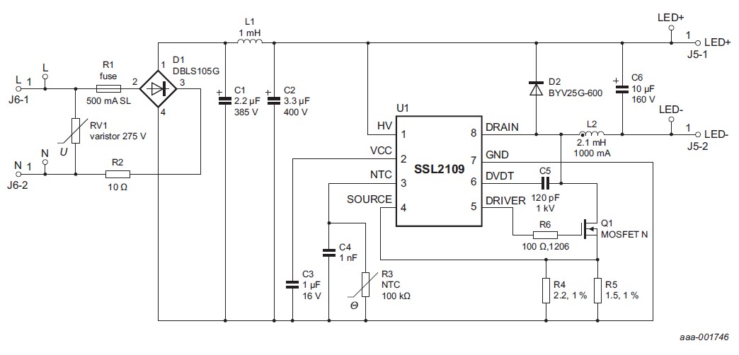
名    称: SSL2109-非调光LED驱动
所属类别: 非调光LED驱动
  LED替换通用照明驱动的高效率高集成IC-SSL21082

SSL2109应用简介:

 

输入电压

适用结构

 适用功率

 简单概括    

 应用产品

 120V

 非隔离    

 <30W

 外置MOS,PF>90%,高效率,高电流精度

 E26,E27,A19,PAR系列

R系列,筒灯,吸顶灯,T-tube

经典应用电路如下:

  

 

更多详细应用资料及供货事宜,请联系我们客服代表!

规格书: 点击下载
返回】 【关闭
 
友情链接: 百度链接   光华管理学院   中国光华科技基金会  
深圳市光华创新科技有限公司 版权所有 地址:中国广东省深圳市福田区园岭街道华林社区八卦四路52号安吉尔大厦2301
客服专线:0755-83013948 粤ICP备2022142139号    
深圳客服
中山客服
宁波客服
全国客服
服务专线
0755-83013948