简体中文 | English
设计案例
ICL5102(HV大)功率LED驱动…
ICL8830 + CoolGaN™ 10…
ICL8830+CoolGaN 80W 标准…
单级高P反激式LED电源应用…
英飞凌大功率电源
英飞凌数字电源
英飞凌调光电源
英飞凌电子镇流器
台湾通嘉方案
可调光LED驱动
0-10V调光LED驱动
MR16可调光LED驱动
MR16 LED 驱动
非调光LED驱动
去频闪(纹波)驱动
节能灯驱动
• 英飞凌CoolSet电源管…
设计案例 您现在所在的位置:首页 > 非调光LED驱动
名    称: LNK605-隔离LED驱动
所属类别: 非调光LED驱动

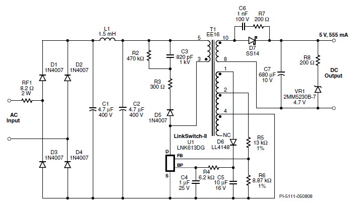
                                                             Powerint LNK605DG高效LED驱动方案

      Powerint公司的LinkSwitch-II系列 LNK605DG集成了700V功率MOSFET,新颖的OM/OFF控制状态机,用于自偏压的高压开关电流源,逐个周期的电流限制以及延迟的热关断电路。由于不需要光耦合器和次级控制电路,因此大大地简化了低功率CV/CC充电器的设计。230VAC时无负载的功耗低于30mW,主要用于手机/无绳电话,PDA,MP3/手提音频设备的充电器,以及LED驱动器等。

 功能机构图:

  

 

经典应用电路图:

  

 

更多详细应用资料及供应事宜,请联系我们客服代表!

 

规格书: 点击下载
返回】 【关闭
 
友情链接: 百度链接   光华管理学院   中国光华科技基金会  
深圳市光华创新科技有限公司 版权所有 地址:中国广东省深圳市福田区园岭街道华林社区八卦四路52号安吉尔大厦2301
客服专线:0755-83013948 粤ICP备2022142139号    
深圳客服
中山客服
宁波客服
全国客服
服务专线
0755-83013948