简体中文 | English
产品应用
英飞凌高效LED照明解决方…
恩智浦LightPRO无线智能照…
NXP(恩智浦)照明驱动IC
台湾通嘉照明驱动IC
矽力杰产品应用
台湾通泰绿色节能系列
台湾通泰触摸系列
亚利通(Alitek)可调光驱动…
智能三合一调光接口IC
可调光LED电源驱动IC
0/1-10V调光
电源管理IC
无频闪(LED电流纹波消除)…
非调光LED电源驱动IC
电子镇流器驱动IC
HID镇流器驱动IC
节能灯驱动IC
数据接口IC
Audio 应用芯片
场效应管
快恢复二极管
罗姆半导体(ROHM)
其它
英飞凌高频、单级PFC反激…
三星LED灯珠
产品应用 您现在所在的位置:首页 > 其它
名    称: ADXRS620BBGZ
所属类别: 其它

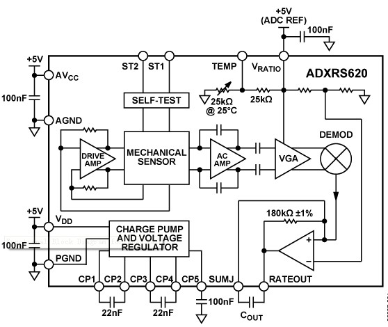
                                           ADXRS620:  ±300°/s偏航角速度陀螺仪

     ADXRS620是一款功能完备、成本低廉的角速率传感器(陀螺仪),采用ADI公司的表面微加工工艺制造,单芯片上集成了全部必需的电子器件。该器件制造技术与高可靠性汽车安全气囊加速度计所用的大规模BiMOS工艺相同。

    输出信号RATEOUT (1B, 2A)是电压值,与围绕封装上表面垂直轴转动的角速率成比例。输出为所提供基准电源的比率。可以使用一个外部电阻来降低比例因子。一个外部电容用于设置带宽,其它外部电容用于操作。

该器件提供温度输出,供补偿技术使用。两路数字自测输入通过机电方式激励传感器,以测试传感器和信号调理电路是否正常工作。ADXRS620提供7 mm × 7 mm × 3 mm BGA陶瓷封装。

应用

    ·车辆底盘翻转检测

    ·惯性测量单元

    ·平台稳定

 

特点和优势

        ·在单芯片上实现完整的角速度陀螺仪

        ·Z轴(偏航角速度)响应

        ·可在宽频率范围内提供高振动抑制特性

        ·抗冲击能力:2000 g

        ·输出为基准电源的比率

        ·5 V 单电源供电

        ·工作温度达105°C

        ·根据数字命令执行自测

        ·超小尺寸、重量轻(< 0.15 cc、< 0.5 克)

        ·温度传感器输出

        ·符合RoHS标准

 

 

 

 

 

 

ADXRS620功能框图

 

  

产品规格书: 点击下载
返回】 【关闭
 
友情链接: 百度链接   光华管理学院   中国光华科技基金会  
深圳市光华创新科技有限公司 版权所有 地址:中国广东省深圳市福田区园岭街道华林社区八卦四路52号安吉尔大厦2301
客服专线:0755-83013948 粤ICP备2022142139号    
深圳客服
中山客服
宁波客服
全国客服
服务专线
0755-83013948