简体中文 | English
产品应用
英飞凌高效LED照明解决方…
恩智浦LightPRO无线智能照…
NXP(恩智浦)照明驱动IC
台湾通嘉照明驱动IC
矽力杰产品应用
台湾通泰绿色节能系列
台湾通泰触摸系列
亚利通(Alitek)可调光驱动…
智能三合一调光接口IC
可调光LED电源驱动IC
0/1-10V调光
电源管理IC
无频闪(LED电流纹波消除)…
非调光LED电源驱动IC
电子镇流器驱动IC
HID镇流器驱动IC
节能灯驱动IC
数据接口IC
Audio 应用芯片
场效应管
快恢复二极管
罗姆半导体(ROHM)
其它
英飞凌高频、单级PFC反激…
三星LED灯珠
产品应用 您现在所在的位置:首页 > 非调光LED电源驱动IC
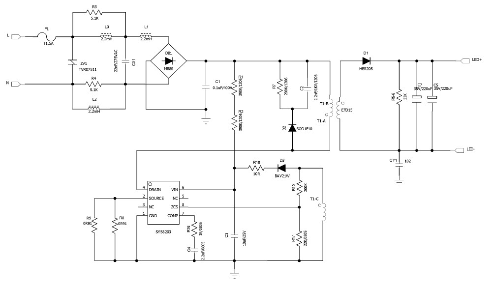
名    称: SY58203FAC
所属类别: 非调光LED电源驱动IC

SY58203 简介:

   SY58203是业界第一款封装内置MOS、单级PFC、反激式LED驱动芯片;

其内部集成MOS耐压值达700V;系统工作在准谐振模式以实现高效率应用;原边控制电路无需使用次级反馈型号电路,从而减少外围器件数目,降低方案成本;常用功率范围;<10W ,封装SOP8

应用:LED灯等

 

原理图如下:

 

相关设计用于资料请访问:http://www.kwanghua.cn/cn/case_view.aspx?id=165&classId=52&pId=0

产品规格书: 点击下载
返回】 【关闭
 
友情链接: 百度链接   光华管理学院   中国光华科技基金会  
深圳市光华创新科技有限公司 版权所有 地址:中国广东省深圳市福田区园岭街道华林社区八卦四路52号安吉尔大厦2301
客服专线:0755-83013948 粤ICP备2022142139号    
深圳客服
中山客服
宁波客服
全国客服
服务专线
0755-83013948