简体中文 | English
产品应用
英飞凌高效LED照明解决方…
恩智浦LightPRO无线智能照…
NXP(恩智浦)照明驱动IC
台湾通嘉照明驱动IC
矽力杰产品应用
台湾通泰绿色节能系列
台湾通泰触摸系列
亚利通(Alitek)可调光驱动…
智能三合一调光接口IC
可调光LED电源驱动IC
0/1-10V调光
电源管理IC
无频闪(LED电流纹波消除)…
非调光LED电源驱动IC
电子镇流器驱动IC
HID镇流器驱动IC
节能灯驱动IC
数据接口IC
Audio 应用芯片
场效应管
快恢复二极管
罗姆半导体(ROHM)
其它
英飞凌高频、单级PFC反激…
三星LED灯珠
产品应用 您现在所在的位置:首页 > 台湾通嘉照明驱动IC
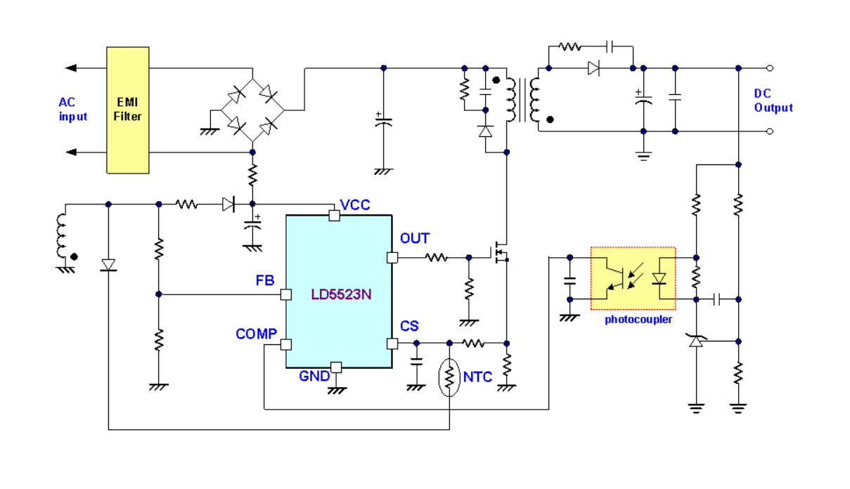
名    称: LD5523NGL-M
所属类别: 台湾通嘉照明驱动IC
     具有集成BNI / BNO和大容量电容的反激式多模式PWM控制器。过压保护

为了提高效率性能,LD5523N集成了多模式PWM控制器,该控制器由用于轻负载条件的准谐振(QR)PWM控制和用于重负载条件的持续传导模式(CCM)组成。此外,QR控制器不仅会提高系统性能,而且还会带来更差的EMI性能,而LD5523N的频率交换功能可以减少SMPS的EMI辐射,并有助于电源电路设计人员简单地处理EMI滤波器并节省几个组件。和发展时间。
LD5523N采用SOT-26封装,并具有全面的保护功能,例如过载保护(OLP),过压保护(OVP),输出短路保护(OSCP)和内部过热保护(OTP)。此外,可编程的输入/输出和容量上限。OVP保护是内置的。


特征
 
  • 具有准谐振+ CCM操作的次级侧反馈控制
  • 低启动电流(<1μA)
  • 轻负载时0.285mA超低工作电流 
  • 具有逐周期电流限制的电流模式控制
  • 绿色模式控制
  • UVLO(欠压锁定)
  • CS引脚上的LEB(前沿消隐) 
  • VCC OVP(过压保护) 
  • 调整 FB引脚上的OVP / UVP
  • 调整 BNI / BNO,大容量上限。FB引脚上的OVP
  • OLP(过载保护)
  • CS引脚上的外部OTP(过热保护)
  • 内部OTP(过热保护)
  • SDSP(次级二极管短路保护)
  • 栅极源极/吸收器能力:220mA / -350mA @输出引脚,带33nF电容器。



应用
 
  • 交流/直流适配器


产品规格书: 点击下载
返回】 【关闭
 
友情链接: 百度链接   光华管理学院   中国光华科技基金会  
深圳市光华创新科技有限公司 版权所有 地址:中国广东省深圳市福田区园岭街道华林社区八卦四路52号安吉尔大厦2301
客服专线:0755-83013948 粤ICP备2022142139号    
深圳客服
中山客服
宁波客服
全国客服
服务专线
0755-83013948