简体中文 | English
产品应用
英飞凌高效LED照明解决方…
恩智浦LightPRO无线智能照…
NXP(恩智浦)照明驱动IC
台湾通嘉照明驱动IC
矽力杰产品应用
台湾通泰绿色节能系列
台湾通泰触摸系列
亚利通(Alitek)可调光驱动…
智能三合一调光接口IC
可调光LED电源驱动IC
0/1-10V调光
电源管理IC
无频闪(LED电流纹波消除)…
非调光LED电源驱动IC
电子镇流器驱动IC
HID镇流器驱动IC
节能灯驱动IC
数据接口IC
Audio 应用芯片
场效应管
快恢复二极管
罗姆半导体(ROHM)
其它
英飞凌高频、单级PFC反激…
三星LED灯珠
产品应用 您现在所在的位置:首页 > 台湾通嘉照明驱动IC
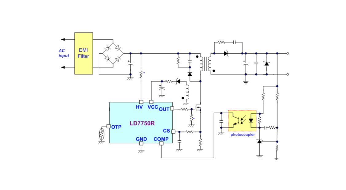
名    称: LD7750RGR
所属类别: 台湾通嘉照明驱动IC
具有过热保护

功能的高压绿色模式PWM控制器 LD7750R在SOP-7,SOP-8或DIP-8封装中集成了多种保护功能和EMI改进的解决方案,以最大程度地减少组件数和电路空间。
该器件具有低启动电流,绿色模式节能操作,电流检测的前沿消隐和内部斜率补偿等功能。
此外,LD7750R还具有更多保护功能,例如OLP(过载保护),OVP(过电压保护)和OTP(过热保护),以防止在异常情况下损坏电路。

LD7750R具有针对Vcc引脚和OLP上的OVP的内置自动恢复功能。

特征
 
  • 高压(500V)启动电路
  • 电流模式控制
  • 绿色模式控制
  • UVLO(欠压锁定)
  • CS引脚上的LEB(前沿消隐)
  • 内部频率交换
  • 内部斜率补偿
  • 内部过电流保护
  • Vcc上的OVP(过压保护)
  • OLP(过载保护)
  • 通过NTC进行外部OTP
  • 500mA驱动能力


应用
 
  • 切换AC / DC适配器和电池充电器
  • 开架式开关电源
  • 液晶显示器/电视电源




产品规格书: 点击下载
返回】 【关闭
 
友情链接: 百度链接   光华管理学院   中国光华科技基金会  
深圳市光华创新科技有限公司 版权所有 地址:中国广东省深圳市福田区园岭街道华林社区八卦四路52号安吉尔大厦2301
客服专线:0755-83013948 粤ICP备2022142139号    
深圳客服
中山客服
宁波客服
全国客服
服务专线
0755-83013948