
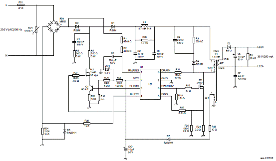
1. General description
The SSL5301T is a mains dimmable controller IC, intended to drive dimmable LEDs in
general lighting applications.
The main benefits of this IC include:
• High dimmer compatibility
• Selectable modes for high power factor or low ripple, allowing a wide LED power
range
• Large dimming range
• Single stage topology for small PCB footprint
• Ease of design-in
• Integrated start-up JFET
• Low electronic Bill Of Material (BOM)
• Supports multi-lamp applications
• Various converter topologies supported
The IC drives an external switch for easy power scaling. It has been designed to start up
directly from the High-Voltage (HV) supply by an internal high-voltage current source.
Flyback, buck and buck-boost circuit topologies are supported. Primary side sensing
provides accurate output current control.
The IC can detect all known mains dimmer types and translate the dimmer setting to a
continuous LED current in multiple ways. It can operate in three switching modes at two
switching frequency ranges. It offers tradeoffs between the output current ripple, the
mains current Total Harmonic Distortion (THD) and the application size. The IC
incorporates all required protection features.
2. Features and benefits
LED controller IC for driving strings of LEDs or high-voltage LEDs from rectified mains
High-efficiency switch mode buck, flyback or buck-boost controller driving an external
power FET
Two maximum switching frequencies for highest efficiency or smallest application
size
Zero current switching at switch turn-on
Zero voltage or valley switching at switch turn-on
Selectable low THD or low LED current ripple modes
|