
Product Highlights
Dramatically Simplifi es CV/CC Converters
Eliminates Optocoupler and all secondary CV/CC controlcircuitry
Eliminates all control loop compensation circuitry
Advanced Performance Features
Compensates for transformer inductance tolerances
Compensates for input line voltage variations
Compensates for cable voltage drop (LNK61X series)
Compensates for external component temperature variations
Very tight IC parameter tolerances using proprietary trimmingtechnology
Frequency jittering greatly reduces EMI fi lter cost
Even tighter output tolerances achievable with external resistorselection/trimming
Advanced Protection/Safety Features
Auto-restart protection reduces power delivered by >95% foroutput short circuit and control loop faults (open and shortedcomponents)
Hysteretic thermal shutdown – automatic recovery reduces
power supply returns from the fi eld
Meets HV creepage requirements between Drain and all otherpins both on the PCB and at the package
EcoSmart® – Energy Effi cient
Easily meets all global energy effi ciency regulations
No-load consumption <200 mW at 230 VAC and down tobelow 30 mW with optional external bias
On/Off control provides constant effi ciency down to very lightloads – ideal for CEC and ENERGY STAR 2.0 regulations
No current sense resistors – maximizes effi ciency
Green Package
Halogen free and RoHS compliant package
Applications
Chargers for cell/cordless phones, PDAs, MP3/portable audiodevices, adapters, LED drivers, etc.
Functional Block Diagram
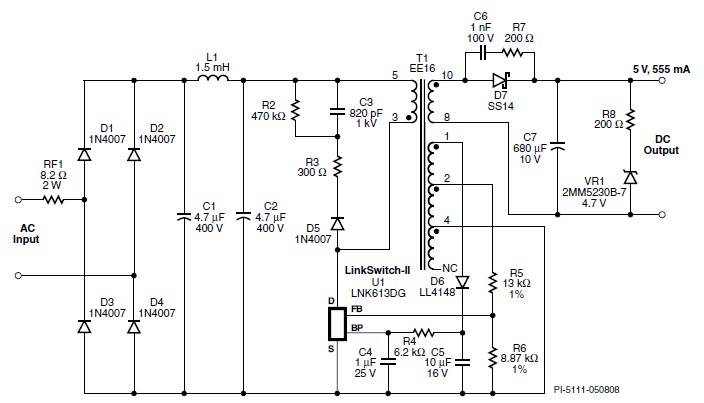
Applications Example
|