
High Voltage Multi-Mode PWM Controller with BNO Function
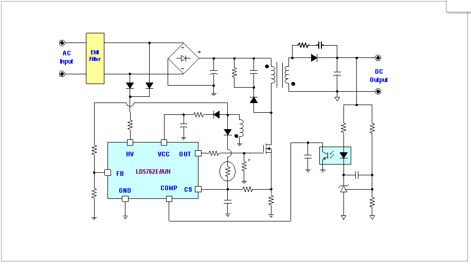
The LD5762E/A/H is a green mode PWM IC built-in with brown-in/ out functions in a SOP-7/SOP-8 package. The device could therefore minimize the component counts, circuit space, and reduce the overall material cost of power applications.
The LD5762E/A/H features HV start, green-mode power-saving operation, and internal slope compensation, soft-start functions which could minimum the power loss and improve the system performance.
With complete protection with it, like OVP (Over Voltage Protection), OCP (Over Current protection) and brown-in/out protection, LD5762E/A/H prevents the circuit from being damaged in abnormal conditions.
Furthermore, the LD5762E/A/H features frequency swapping and soft driving function to minimize the noise and improve EMI.
特點
-
Secondary-side feedback control with quasi-resonant + CCM operation
-
High-Voltage (710V) Startup Circuit
-
Built-in Brown-in/out Function on HV pin
-
Built- in X-Cap Discharge on HV pin
-
OVP (Over Voltage Protection) on VCC/FB
-
OCP (Over Current Protection)
-
OSCP(Output Short Circuit Protection)
-
Adj. CS_OTP (Over Temperature Protection)
-
Soft Driving
-
+300mA/-800mA Driving Capability
應用
-
USB PD Power and Adaptor
|