
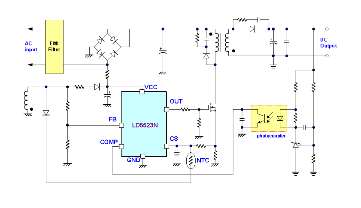
Multi-Mode PWM Controller of Flyback with Integrated BNI/BNO and Bulk cap. OVP
In order to enhance the efficiency performance, the LD5523N integrates the multi-mode PWM controller, which consists of Quasi-Resonant (QR) PWM control for light load condition and Continue Conduction Mode (CCM) for heavy load condition. Moreover, the QR controller not only gains the system performance, but also brings the worse EMI capability, while the frequency swapping function of LD5523N can reduce the EMI emission of SMPS and helps the power circuit designers to simply deal with EMI filter and saves several component and developing time.
The LD5523N is implemented in SOT-26 package, and includes the comprehensive protection function, such as Over Load Protection (OLP), Over Voltage Protection (OVP), Output Short Circuit Protection (OSCP) and internal Over Temperature Protection (OTP). Furthermore, the programmable brown-in/out and bulk cap. OVP protection is built-in.
Features
-
Secondary-side feedback control with quasi-resonant + CCM operation
-
Low Startup Current (<1μA)
-
0.285mA Ultra-low operating current at light load
-
Current Mode Control with Cycle-by-Cycle Current Limit
-
Green Mode Control
-
UVLO (Under Voltage Lockout)
-
LEB (Leading-Edge Blanking) on CS Pin
-
VCC OVP (Over Voltage Protection)
-
Adj. OVP / UVP on FB pin
-
Adj. BNI/BNO, Bulk cap. OVP on FB pin
-
OLP (Over Load Protection)
-
External OTP (Over Temperature Protection) on CS Pin
-
Internal OTP (Over Temperature Protection)
-
SDSP (Secondary Diode Short Protection)
-
Gate Source/Sink Capability: 220mA/-350mA @ output pin with 33nF capacitor.
Application
|